Back to Portfolios

Resume Project

Core Implementation Features & Characteristics

🤖

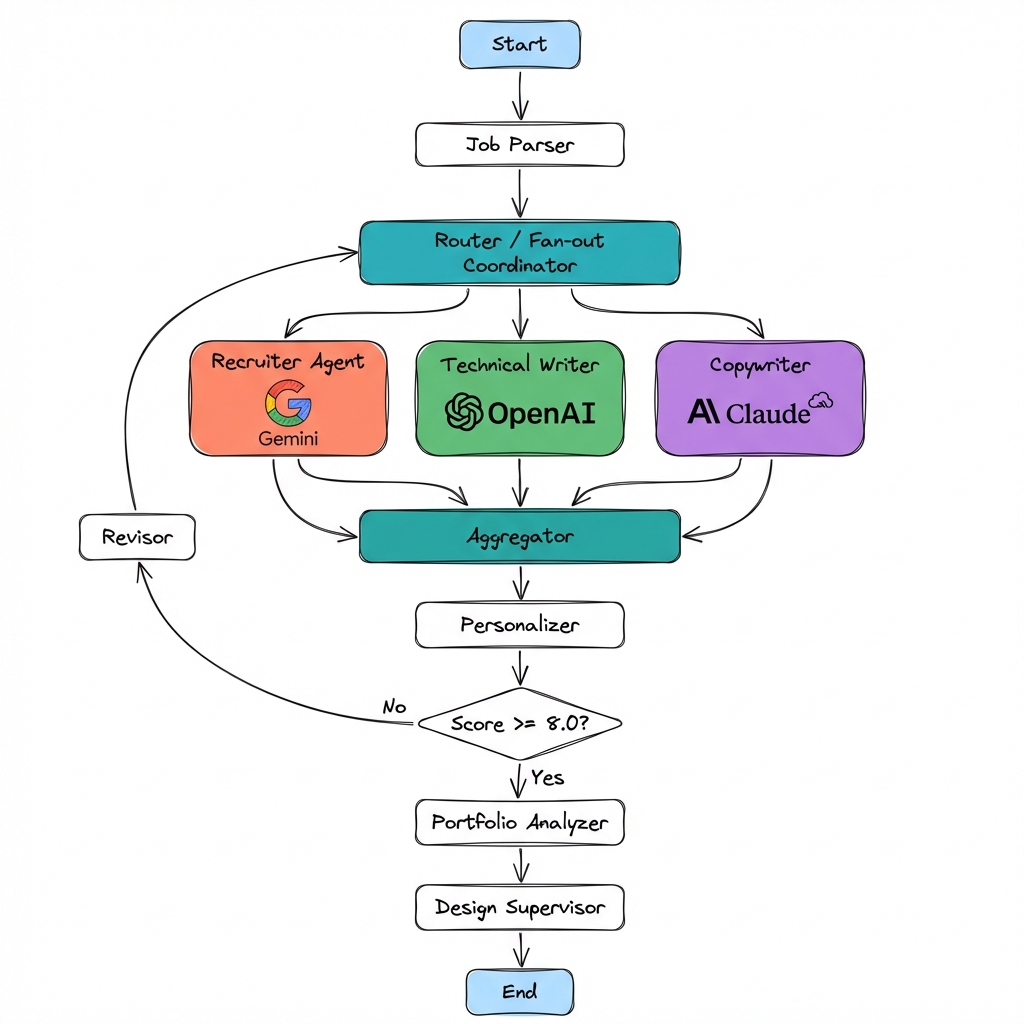
Resume Review Agent

LangGraph StateGraph実装によるAIエージェント開発

🏗️ Architecture Diagram

Resume Review Agent Architecture
View Architecture Docs

👆 Detailed specs & design rationale available

概要

職務経歴書の自動レビュー・修正を行うAIエージェントシステム。LangGraphのStateGraphを活用し、複数のノードで構成された状態管理型ワークフローを実装。

🤔 背景・課題

職務経歴書の品質を継続的に改善するため、AIによる自動レビューとデザイン修正の仕組みが必要でした。また、複数のLLMモデルを状況に応じて使い分けることで、コストと品質のバランスを取ることが求められました。

💡 解決アプローチ

LangGraph (by LangChain) を使用して5つの専門AIエージェント(Recruiter, Technical Writer, Copywriter, UX/Visual Designer)を調整。Recruiter, Technical Writer, Copywriter, UX/Visual Designerといった異なる視点から職務経歴書を評価。ハイブリッド・マルチモデル・アーキテクチャを通じて、評価にはコスト効率の高いモデル(Gemini Flash)、専門的な推論にはプレミアムモデル(o3-mini, Claude Sonnet)を使い分けることで大幅なコスト削減とパフォーマンス向上を実現しました。

実装の詳細 (Implementation)

StateGraph統合

LangGraphのStateGraphにより、並列エージェント実行のためのファンアウト/ファンインパターンを持つ複雑なDAGワークフローを宣言的に定義。

const graph = new StateGraph({
  channels: {
    messages: { value: (x, y) => x.concat(y) },
    reviewStatus: { value: (x, y) => y },
  }
})
  .addNode('review', reviewNode)
  .addNode('fix', fixNode)
  .addConditionalEdges('review', shouldFix)
  .compile();

マルチモデルハイブリッド

異なる認知タスクに対して異なるLLMプロバイダーを使用。タスクに応じた最適なモデル選択により、コスト効率と応答速度を改善。

型安全な状態管理

Pydantic 2.0モデルにより、エージェント間の状態遷移をランタイムで検証。型安全性を確保。

技術スタック

LangGraph Python 3.13 OpenAI o3-mini Claude Sonnet 4.5 Gemini 3.0 Flash Pydantic 2.0 Playwright

🏆 成果 (Outcomes)

  • マルチモデル構成によるコスト効率の改善
  • 並列実行による処理時間の短縮
  • 複数視点からの網羅的なレビューを実現
🚀

Astro 5 Migration

レガシーWebサイトのモダン化

🏗️ Architecture Diagram

Astro 5 Migration Architecture

概要

レガシーなReactベースのWebサイトをAstro 5に移行し、パフォーマンスとメンテナンス性を大幅に改善。

🤔 背景・課題

既存のWebサイトは複雑なビルドプロセスとランタイムオーバーヘッドにより、パフォーマンスとメンテナンス性に課題がありました。

💡 解決アプローチ

Astro 5のContent Collectionsと静的サイト生成を活用し、ゼロJavaScriptでの高速なWebサイトを実現。Vercelとの統合により、CI/CDも最適化。

実装の詳細 (Implementation)

Content Collections

リポジトリ内のspecs/とdocs/をContent Collectionsとして扱い、Gitコミットのみで自動的にWebサイトに反映。

ゼロJavaScript

Astroの静的サイト生成により、クライアントサイドJavaScriptを最小化。高速なページ表示を実現。

技術スタック

Astro 5 TailwindCSS 4 TypeScript Content Collections Vercel MDX

🏆 成果 (Outcomes)

  • 静的サイト生成による高速なページ表示
  • SEO・アクセシビリティの向上
  • シンプルなビルドプロセスの実現
🏗️

Monorepo Architecture

pnpm WorkspaceによるTypeScript/Pythonハイブリッド構成

🏗️ Architecture Diagram

Monorepo Architecture Architecture

概要

TypeScriptとPythonが混在する複雑なプロジェクトを、pnpm Workspaceで統一的に管理。パッケージ間の依存関係を明確にし、開発体験を向上。

🤔 背景・課題

Web (TypeScript) とAgent (Python) が分離しており、開発ワークフローの統一とコード共有が課題でした。

💡 解決アプローチ

pnpm Workspaceで全パッケージを統合し、共通のビルド・テストフローを構築。TypeScriptとPythonのツールチェーンを共存させる構成を実現。

実装の詳細 (Implementation)

Workspace統合

pnpm Workspaceにより、TypeScriptとPythonのパッケージを統一的に管理。タスクランナーで横断的なビルド・テストを実行。

技術スタック

pnpm TypeScript Python Turborepo Astro LangGraph

🏆 成果 (Outcomes)

  • TypeScript/Python の統合管理を実現
  • 共通タスクの一元管理により開発体験を改善